Page 175 - 《社会》2025年第4期
P. 175
社会·2025·4
与受众群体的生活直接相关的健康知识。 预防医学知识的科学认知属
于专业人员,只有过滤后的生活行动指令才会被选择性地传达给群众。
因此,民众能够接收到的健康知识,如“应该多运动”“应该少吃盐”“按
时吃药,不要自己停药”等,更像是日常生活情境中的叮咛嘱咐。
这类健康教育讲座虽然在时间上并不固定,但开展得比较频繁。 为
了满足考核要求,卫生院每月至少要开一次讲座,有时与下乡体检、义
诊一起,有时作为“肺结核防治日”等特殊节日的活动来开展。 卫生院工
作人员下乡进村的机会本来就多, 宣传教育讲座可以与其他各类工作
相结合,一些村医自己也能够独立进行讲座。 活动场所通常不固定,村
卫生室、村两委活动室,甚至村中心空地和村民家中,都可以经简单布
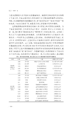
置后作为活动场所。 表 1 呈现了逢水县化阳镇 2024 年上半年开展的所
有健康教育讲座,并以洛公镇 2022 年全年讲座开展情况作为参照。可以
看到,不同卫生院开展的健康教育讲座所针对的疾病种类是相似的,通
常是“某病防治”或“相关知识”,主题相当宽泛,给授课者留下了很大的
自主发挥空间。 每次讲座的主题虽然不一致,但万变不离其宗,基本都是
表 1:逢 水 县 化 阳 镇 、洛 公 镇 公 共 卫 生 健 康 教 育 讲 座 开 展 情 况
乡镇 日期 地点 主题 授课人/参与人数
1.26 卫生院 健康生活方式之四大基石 公共卫生护士/183
2.26 幼儿园 七步洗手法 公共卫生护士/38
化阳镇
3.12 化阳村 高血压相关知识 乡村医生/15
(2024 年
4.23 幼儿园 儿童眼保健知识 公共卫生护士/44
上半年)
5.16 当仪村 糖尿病相关知识 乡村医生/23
6.20 衡江村 脑卒中相关知识 乡村医生/18
1.18 卫生院 流行性感冒中医防治 公共卫生护士/15
2.22 河口村 积极运用中医中药 乡村医生/12
3.25 任村 结核病中医防治 乡村医生/5
4.6 任村 防治哮喘 乡村医生/7
5.25 荷塘村 乳腺癌和宫颈癌防治 乡村医生/11
洛公镇
6.24 樟梓村 重性精神病防治知识 乡村医生/17
(2022 年
7.26 任村 老年人健康与中医药 乡村医生/15
全年)
8.23 黄西村 高血压防治与中医药 乡村医生/15
9.19 优棠村 糖尿病防治与中医药 分管院长/16
10.25 渡口村 冠心病防治知识 全科医生/16
11.18 卫生院 乙型肝炎防治知识 全科医生/15
12.7 卫生院 世界艾滋病日相关知识 分管院长/15
· 168·

