Page 93 - 《党政研究》2025年第5期
P. 93
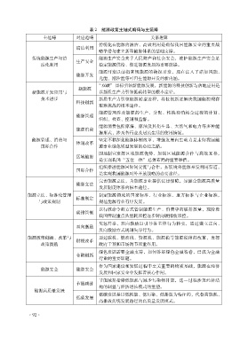
表 2 能源政策主轴式编码与主范畴
主范畴 对应范畴 关系逻辑
传统化石能源的清洁、高效利用是确保我国能源安全的重要战
清洁利用
略举措与建立新型能源体系的基础支撑。
传统能源生产与清 生产安全 能源生产安全关乎人民财产和社会安全,维护能源生产安全是
洁化利用 稳定能源供给、促进能源发展的重要前提。
能源开发以前指常规能源的勘探开发,现在注入了诸如风能、
能源开发
光能、潮汐能等可再生能源开发的新内涵。
“双碳”目标引领新能源发展,新能源的科技创新与落地应用是
新能源
新能源开发应用与 以新质生产力引领低碳转型的根本途径。
技术进步 新质生产力引领能源转型进程,科技创新是解决我国能源现存
科技创新
艰难挑战的根本途径。
能源管理涉及能源的生产、分配、转换和消耗全过程的计划、
能源管理 组织、检查、控制和监督。
能源消费 能源消费包括原煤、原油及其衍生品、天然气和电力等多种能
源形式,涉及各行业及居民生活的使用情况。
能源管理、消费与 体制改革 坚定不移深化能源体制改革,增强发展内生动力是走好我国能
国际合作 源事业绿色转型发展的必经之路。
区域能源 因地制宜发挥区域能源优势、加强区域能源合作与高效互补,
是实现我国 “五位一体”总体布局的重要举措。
组织推进能源国际间交流与合作,拓展境外能源开发利用渠道,
国际合作
是实现我国能源对外开放战略的必要途径。
能源立法 完善能源立法,为能源事业提供法律保障,是健全能源高质量
发展制度体系的根本途径。
能源立法、标准化管理 标准制定 制定能源领域的国家标准、行业标准、地方标准与企业标准,
与政策规制 规范能源行业有序发展。
碳排管制 以行政命令的方式管制能源生产、消费中的碳排放量,现阶段
我国管制重点从能耗双控逐步转向碳排放双控。
双向激励 奖惩并举,双向激励以引导各主体行为转变,通过建立正向、
反向激励方式规制失序行为。
能源政策创新、改革与 财税改革 通过碳税、燃油税、资源税、能源税等能源税种的改革,发挥
政策激励 政府干预和市场调节双重作用。
金融创新 绿色发展需要金融支持,如何答好绿色金融答卷,已成为金融
行业的重要课题。
作为国家建设和发展过程中至关重要的物质基础,能源在经济
能源安全 能源安全 发展和国家安全中发挥着核心作用。
节能减排 节能减排指降低能耗与减少污染物排放,这一过程涉及经济结
构的调整与经济增长模式的重塑。
能源高质量发展
低碳发展 低碳发展是以低耗能、低污染、低排放为特征的,代替高能耗、
高排放传统发展路径的高质量发展模式。
9 2 · ·

