Page 99 - 《党政研究》2025年第5期
P. 99
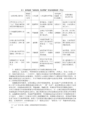
表 4 具有显著 “统筹规划,重点聚焦”特征的能源政策 (节选)
原始语 次要范畴 次要政策议
原始语料示例出处 料出台 主要范畴 主要范畴文本节选 (仅选择一个 题文本节选
时间 次要范畴)
《国务院办公厅关于 密切配合,以促进 油改煤出口油所创
“七五”期间以煤代油 1985 能源管理 我国能源交通事业 财税改革 外汇,国家提取百
计划安排问题的通知》 的发展。 分之五十。
企业应当进行能耗 在石煤、劣质煤、
《节约能源管理暂行条 1986 节能减排 分析,…… 开展能 区域能源 油母页岩资源丰富
例》
量平衡工作。 的地区,…… 。
《中华人民共和国可再 因地制宜地推广应 制定、公布国家可
用沼气等生物质资
生能源法 ( 2009 修 2009 新能源 标准制定 再生能源电力的并
正)》 源转化…… 等技 网技术标准。
术。
国家实施节约与开
国家鼓励、支持开
《中华人民共和国节约 2018 节能减排 发并举…… 的能源 新能源 发和利用新能源、
能源法 ( 2018 修正)》
发展战略。 可再生能源。
建立以企业为主体、
《新能源汽车产业发展 市场为导向、产学 建立新能源汽车与
规 划 ( 2021 - 2035 2020 科技创新 研用协同的技术创 标准制定 相关产业融合发展
年)》 的综合标准体系。
新体系。
3. 政府注意力配置兼顾经济增长与可持续发展的动态平衡
能源安全、经济增长、可持续发展是政府注意力聚焦的三大要素,形成了普遍、广
泛、稳定的政策共识。三大要素中,能源安全是政府注意力聚焦的核心要素,也是时刻贯
穿能源政策演进的核心政策理念,经济增长与可持续发展两个要素则在不同历史阶段,分
别成为政府注意力关注的重心,并在不断辩证发展过程中达成动态平衡,最终实现经济增
长与可持续发展的和谐统一。
在能源政策均衡期,政策议题主要集中在能源供给、重工业生产与经济建设领域,反
映了重工业优先发展时期粗放型经济增长的 “三高”特点 ,此时政府注意力侧重于经济
①
增长要素。在能源政策断续期,节能减排、低碳发展、环境保护等政策议题数量增多。一
方面是对能源对外依存度增加与环境问题加剧的客观应对;另一方面是我国经济发展类型
由粗放型向节约集约型的主动转变。此时政府注意力焦点逐渐由经济增长转移至可持续发
展。在能源政策迭代期,构建新型能源体系、实现能源高质量发展成为中国能源政策的主
要目标之一。党的二十大报告中对深入推进能源革命、推进碳达峰碳中和、建设新型能源
体系等相关工作的重要部署,体现了可持续发展越来越成为党和国家决策的重要战略考量
因素。在该阶段中,经济增长被注入了 “高质量发展” “新质生产力”等新的时代内涵,
① “三高”指高污染、高耗能、高排放的粗放型经济发展模式。
9 8 · ·

