Page 78 - 《党政研究》2022年第4期
P. 78
约着乡村经济发展。其二,广大农村地区,村与村之间资源分布不均、发展不平衡、资源
利用细碎化,传统行政村的治理单元与产业发展规模效应的经济需求不匹配。其三,农村
基层党组织是国家和基层社会的关键接点。在全面推进乡村振兴过程中,党和国家非常重
视农村基层党建工作与农村集体经济发展,这为探索党建引领农村集体经济发展的实现机
制奠定了政策导向。选择汉阴县 “三联”促发展工作机制进行考察,使本研究具有代表
性,能在一定程度上体现 “联村党建”机制创新的制度运行机理及其过程。
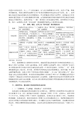
表 1 陕西、福建、山西三地 “联村党建”模式简要比较
陕西省安康市汉阴县 “三 福建省三明市 “跨村联 山西省阳泉市 “联村党委”
地域 联”促发展模式 建”党建模式 党建模式
典型的山区县,曾为国家扶 典型的山区市和革命老 煤炭资源开采导致地质灾害
贫开发重点县。产业发展资 区,一些村庄规模偏小、
客观背景 源分布不均、易地搬迁群众 经济基础薄弱,村庄内老 严重,部分地区进行移民搬
跨村居住,村庄老龄化、空 龄化、空心化现象亦存 迁工程。村庄内老龄化、空
心化现象突出。
心化现象突出。 在。
支部联建→产业联盟→资源 组织联合→区域基础设置 组织联合→工作联抓→资源
主要做法 联享 联建→产业联营 联享→力量联强
按照 “大联小、强联弱、 探索 “以强带弱型、村企
川道联山区”的思路,推 因地制宜探索 “产业联 共建型、村居互助型、跨界
盟”“区域联建” “村企
创新组织设置 行城联乡、村联企、村联村 共建”等形式,设置联村 融合型、产业引领型”联
等 “ 1 + N”区域化党组织
村模式,组建 “区域发展
联建方式,构建区域化党建 党支部,打造区域党建共 型”“依存发展型”等联村
同体。
联盟。 党组织。
资料来源:作者自制
其三,案例资料的可获得性和多样性。创新基层党组织建设有多种形态的联建方式。
横向上有村与村联建、村庄与企业联建、村庄与城镇社区联建等;纵向上有按照产业或行
业不同跨地区的专业化经济联合型党组织或某一产业联盟党组织。汉阴县 “三联”促发
展机制便包含了城乡联、村企联、村村联等各种基层党组织联建样态;其在可推广性方面
也取得显著成效,该模式 2021 年在安康市得到全域推广,并入选 “献礼建党百年”基层
党建与民生发展优秀案例。本文使用的数据资料主要来源于 2021 年 7 月课题组在汉阴县 4
个镇和 3 个政府部门开展的非结构性访谈与实地调研,安康市及汉阴县发布的政策文件和
媒体报道资料也作为实证依据。这为本文探讨联村党建创新引领新型集体经济发展的过程
与机制提供了丰富的原始资料。
三、组织同构:基层联村党建创新的生成机制
(一)“支部联建、产业联盟、资源联享”的汉阴实践
地处秦巴山区腹地的汉阴县地貌以浅山丘陵为主。《陕西省人民政府关于同意铜川市
印台区等 29 个县 (区)脱贫退出的批复》(陕政函 〔 2020〕22 号)文件显示,截至 2020
年 2 月 27 日,汉阴县 21705 户 64635 人稳定脱贫,贫困发生率下降到 1. 14%,国家级贫
困县摘帽。但县域之内、镇村之间发展不平衡不充分的问题仍然存在,巩固拓展脱贫攻坚
成果同乡村振兴有效衔接任务较为艰巨。针对脱贫后农业产业跨村发展、易地搬迁群众跨
村居住、资源要素跨村流动的新情况,该县在全面总结脱贫攻坚时期形成的 “支部 + X +
6 · ·
7

