Page 105 - 《党政研究》2022年第4期
P. 105
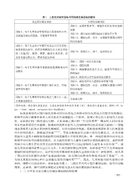
表 1 儿童友好城市目标与可持续发展目标的联系
儿童友好城市目标 可持续发展目标
目标 5:实现性别平等,增强所有妇女和女童的
权能
目标 1:每个儿童和青年都应该在各自的社区中,
受到地方政府的重视、尊重和平等对待 目标 10:减少国家内部和国家之间的不平等
目标 11:建设包容、安全、有抵御灾害能力和可
持续的城市
目标 2:每个儿童和青年都有权表达自己的意见、
需求和优先事项,任何影响到他们本人的公共法 目标 16:创建公正、和平、包容的社会
律 (如适用)、政策、预算、程序以及决策,需
充分考虑这些意见、需求和优先事项
目标 1:消除一切形式的贫困
目标 2:消除饥饿
目标 3:每个儿童和青年都能获取优质的基本社 目标 3:确保健康的生活方式,促进各年龄段人
会服务
群的福祉
目标 4:确保全民享有包容的优质教育
目标 6:确保为所有人提供水和环境卫生
目标 4:每个儿童和青年都能生活在安全、可靠、 目标 11:建设包容、安全、有抵御灾害能力和可
清洁的环境中 持续的城市
目标 16:创建公正、和平、包容的社会
目标 5:每个儿童和青年都有机会与家人在一起, 无相关内容
享受游戏和娱乐
(资料来源:联合国儿童基金会. 儿童友好型城市和社区手册 〔 R〕 . 联合国儿童基金会,2019: 45. ht
tps:/ / www. unicef. cn / reports/ cfci - handbook)
贴现率和替代可能性是区分强可持续发展范式和弱可持续发展范式的重要分析路径。
贴现率是用于衡量未来收入和支出折算成现值的一个桥梁,实现了将后代人和当代人的福
利、成本放在同一维度进行比较。在此基础上提出的 “社会贴现率”则表明人们对将来
发生的各种事情有多重视。贴现率的选择对各代人之间的福利分配具有重大影响———高贴
现率意味着人们对未来的责任感减弱,只关注眼前的利益;低贴现率则意味着人们更愿意
付出即时的成本,获取远期收益 〔 14〕〔 15〕 。零社会贴现率对应强可持续发展范式,认为关键
资源与人造资本间存在很弱的替代性或者根本不存在替代性;单一环境贴现率和双重社会
贴现率对应弱可持续发展范式,认为自然资源与人造资本间存在很强的替代性,自然资源
的减少对人类生存以及社会经济发展的影响是可以通过增加的人造资本来弥补的 。建
〔 16〕
设儿童友好城市需要大量公共支出,但现有的资源总体有限。如果将应当用于儿童福祉的
资源转移到其他项目中,是否有替代方案来弥补忽视儿童成长的损害?研究表明,幼儿期
干预比以后的补救行动能产生更高的回报,幼儿期的投资为终身成功奠定了基础 ,因
〔 17〕
为幼儿期是认知和心理社会技能发展的关键时期 〔 18〕〔 19〕 。因此,儿童福祉的损失是难以弥
补的,即使可以部分弥补,效率也较为低下。与低水平替代可能性相对应的,是零社会贴
现率。这表明,强可持续发展范式更贴近儿童友好城市建设的目标需求。
(三)公平正义是儿童友好城市建设的伦理准则
0 · ·
1 3

