Page 116 - 《党政研究》2020年第6期
P. 116
实行 “一肩挑”后,争权少了,但权力制约也少了。村组织书记和村委会主任由一
人兼任,可以说大权独揽,如果没有权力制约机制,必然带来腐败、家长制等等问题,这
不仅不利于加强和改善党的领导,反而会削弱党的领导。建议进一步完善 “一肩挑”的
权力运行机制。
第一,实行工作分工。尽管很难对村 “两委”的职责权限做明晰的划分,但在坚持
党的领导的基础上,党务村务却需要有合理的分工。这种分工,主要不是就村党组织和村
民委员会两者关系基础上的分工,而是就整个乡村治理所做的分工。党组织书记、村委会
主任负责全面工作,党组织副书记、村委会副主任等成员各有分工,同时又有交叉,如党
组织副书记要协助抓好村委会工作,村委会副主任要协助抓党建工作,符合交叉任职的要
求。如此划分既保证了党的领导,又实现了分工协作,互相监督,这样的分工是需要而且
是可行的。
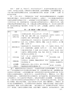
表 1 L县 T镇实施 “一肩挑”后分工表
序号 职务 分工 对接镇部门
主持村党总支部、村委会全面工作,主管党建、
党总支书记、 党建办 (党政办)、纪
1 干部、民兵、老龄、群团、安全、农业农村经济、
村委会主任 委
综治维稳、财政、精神文明建设、群众工作
协助抓村委会工作,具体负责安全、农业和农村 综合行政执法办、国土
党总支副书记 经济、农电、水利建设、道路交通、调解、土地 所、村建中心、农口部
2
管理、村务等工作 门
协助抓党建工作,具体负责团委、妇联、卫生、 党建办 (组织办、宣传
村委会副主任
3
计生、村级财务报账、远程教育、党务等工作 办)、社事办、财政所
具体负责印章管理、户口管理、办公室日常事务、 经发办、社事办、派出
文书 全程代办、政策性农业保险、优抚、残联、扶贫 所、乡村振兴办、教管
4
及村党总支交办的其他工作 中心
负责 “三重一大”、村组村务公开监管、 “三资”
监委会主任 社会治理办、纪委
5
监管、纠纷调解、综治等工作
负责新农合、养老保险、网格化管理及村 “两委” 社会保险事务中心、宣传
劳保协理员
6
交办的其他工作 文化中心、综合服务中心
驻村辅警 道路交通劝导、食品卫生安全、城乡环境治理、
7 派出所、社会治理办
(网格员) 综治维稳及村两委交办的其他工作
第二,规范村务监督委员会的运行。 “没有监督的权力必然导致腐败,这是一条铁
律。” 村务监督委员会作为村级治理的监督主体,存在监督意愿不强、监督胆量不够、
〔 27〕
监督能力不足的问题。一是监督意愿不强。村务监督委员会主任及其成员收入低,村务监
督委员会主任的基础收入一般 500 元左右,其成员则无固定收入,费随事走,以误工费的
形式解决其收入,导致村务监督委员会内部矛盾,监督意愿不强。建议增加村务监督委员
会主任的收入,给予其成员每月固定收入,增强其责任意识与监督意愿。二是监督胆量不
够。尽管村务监督委员会成员是由村民选举产生的,但监委会的成立时日尚短,加之成员
收入无保障,类似于临时机构,又处在农村熟人社会中,遇事不愿得罪人,不敢监督。建
议在给予待遇保障的同时,完善村务监督委员会的机构,规范其运行机制,加强对主任和
成员的教育,增强工作责任感和主动性。三是监督能力不足。村级重大事项决策 “四议两
公开”的内容,有的带有很强的专业性,如选举程序、村级财务、集体经济发展等,需要
1 · ·
1 5

