Page 92 - 《党政研究》2025年第4期
P. 92
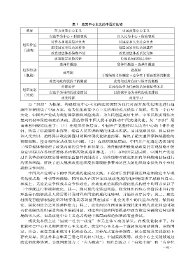
表 1 政党中心主义的中西方比较
维度 西方政党中心主义 中国政党中心主义
以选举为中心 +利益驱动 以人民为中心 +使命驱动
对资本和利益集团负责 对国家和人类社会负责
组织价值 连接国家和社会的桥梁 缔造国家和社会的基石
(战略)
政党思想体系模糊不清 政党思想体系系统完整
政策制定的阶段性 长远系统的顶层设计
选择性激励 集体性激励 +选择性激励
组织行动 选举制 选拔制
(激励) 干部绩效考核制度 +竞争性干部选拔任用制度
政党与政府脱嵌下的激励 政党与政府高度互嵌下的激励
外部监督 以政治监督为代表的系统化监督体系
组织衰退 以选举为导向的政党建设 以自我革命为导向的政党建设
(约束)
政党轮替 政党学习
以 “组织”为框架,构建政党中心主义的比较视野为我们对西方现代化理论进行超
越性审视提供了中国方案,也为优化政党中心主义的理论范式提供了契机。作为一个百年
大党,中国共产党成为我们国家抵御风险挑战、为人民创造美好生活、中华民族实现伟大
复兴的根本保障和政治基础,团结带领中国人民不断推动中国式现代化,从 “组织”层
面来看归根结底在于:( 1)在组织价值层面,中国共产党坚持以人民为中心的主体性逻
辑,构造了以超越资本绑架、缔造人民共识的现代化基本思路。通过战略规划、顶层设计
和人民共识,始终保证政党价值时刻回应现代化转型需要,解决了超大型国家疆域面临的
资源汲取、整合和国家动员能力问题。( 2)在组织激励层面,中国共产党通过选拔制的
干部管理体制构建了政党内部的竞争性和领导力,始终能够积极驱动政党的宏观战略和使
命意识得以在各级官僚体系内部高效实施和推进。( 3)在组织衰退层面,中国共产党通
过自我革命的制度安排和政治监督的机制设计,始终能够对政党组织内部和战略目标进行
约束和纠偏,解决了超大规模政党组织漫长等级链条带来的巨大的组织效率损失和中央权
威稳定性问题。
中国共产党领导下的中国式现代化成功实践,不仅对后发国家政党理论和政党主导现
代化模式是一种引导和激励,同时也为西方国家反思政党现代化困境提供了思路和启示。
事实上,无论是竞争性或非竞争性政党,在政党政治实践和理论范式构建中均可以从以下
三个维度进行审视和优化。其一,面对现代化转型风险,政党组织的核心价值诉求和行动
理念是否能够满足人民需要并及时回应国家的现代化转型,并始终贯穿其中;其二,政党
组织是否能够根据组织环境变化动态调整其在国家 -社会关系中的位置和功能,保持政
党、国家和社会之间的弹性张力;其三,政党组织在面对国家现代化和现代政党转型时能
否有效解决组织衰退和效率损耗问题。对这些问题的回答既是中西方政党突破政党转型困
境的切入点,也是政党中心主义范式构建中观层面理论框架的有益尝试。
现代化本质上是 “国家—社会—政党”多元主体互动的结果。在现代化叙事下,相
比较社会中心主义和国家中心主义范式,政党中心主义是一个蓬勃发展的新视角。围绕国
家、社会、政党关系形成的不同理论范式,三种范式在分析视角、核心逻辑及实践路径上
存在差异,但这并非意味着三者之间的相互对立。中国实践表明,政党中心主义能够通过
政党的统筹协调,实现国家能力 (“有为政府”)和社会活力 (“有效市场”和 “有序社
1 · ·
9

