Page 34 - 《党政研究》2025年第5期
P. 34
(四)样本来源
一是问卷调查。课题组在镇政府和村委会工作人员协助下编制 《 X 村数字技术赋能法
治乡村建设的情况调查问卷》。二是深度访谈。课题组成员与当地党员干部、留守村民、
乡村教师、种养大户、龙头企业负责人等各类人员进行多次访谈,特别关注数字技术在法
治乡村建设过程中发挥的作用。通过深度访谈、文件阅览、网页检索等方式收集涉及 “乡
村法治宣传教育”“乡村矛盾纠纷化解”“乡村公共法律服务”等样本资料 200 多例,整
理得到 3. 6 万字田野资料。
三、范畴提炼与模型构建
(一)开放性编码及初始范畴
开放性编码是一个从文本资料中发现概念类属,确定类属的属性和维度,然后再对研
究对象加以命名及类属化的过程。本文将田野资料导入 NVIVO20 软件,按照编码原则,
对原始资料逐字分析和反复比较,从中发现概念类属,通过剔除重复、合并同义项等方法
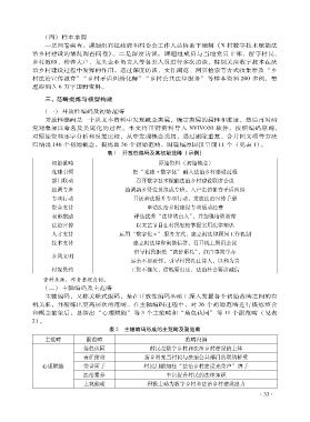
归纳出 146 个初始概念,提炼出 36 个初始范畴,因篇幅原因仅呈现 11 个 (见表 1)。
表 1 开放性编码及其初始范畴 (示例)
初始范畴 原始资料 (初始概念)
党建引领 把 “党建 +数字化”融入法治乡村建设过程
部门联动 召开数字技术赋能法治乡村建设联席会议
抽调专班 抽调新乡贤党员组成专班,入户走访排查矛盾纠纷
专项行动 开展普法提升专项行动,发放法治宣传手册
资金支持 申请法治乡村建设专项活动经费
表彰激励 评选优秀 “法律明白人”,并加强培训教育
法治宣传 以文艺节目让村民轻松掌握实用法律知识
人才支持 运用 “数字化 +”服务方式,建立村法律顾问工作机制
技术支持 建立村法律咨询微信群,召开线上腾讯会议
倡导村民拒绝 “高价彩礼”,红白事简单办
乡风文明
远亲不如近邻,引导村民礼让待人,以和为贵
村规民约 工资不拖欠,借钱要归还,法治社会要讲诚信
资料来源:作者整理自制。
(二)主轴编码及主范畴
主轴编码,又称关联式编码,是在开放性编码基础上深入发掘各个初始范畴之间的有
机关联,并凝练出更高层次的范畴。在主轴编码过程中,对 36 个初始范畴进行提炼整合
和概念抽象后,总结出 “心理赋能”等 3 个主范畴和 “角色认同”等 11 个副范畴 (见表
2)。
表 2 主轴编码形成的主范畴及副范畴
主范畴 副范畴 范畴内涵
角色认同 村民是数字乡村和法治乡村建设的主体
责任使命 新乡贤充当村民与法治公共部门的联结桥梁
心理赋能 荣誉面子 村民门前加挂 “法治乡村建设光荣户”牌子
法治素养 丰富提升村民的法律知识
主观能动 积极主动为数字乡村和法治乡村建设出力
3 3 · ·

