Page 91 - 《党政研究》2025年第6期
P. 91
案例 1 和案例 2 中公共数据价值得以彰显,主要是因为面向公共棘手难题的需要,公
共数据中多维度价值不断进行碰撞、聚合、叠加和释放。案例 1 的公共数据来源多且层次
广,包括中央层级提供的其他区域数据和本地政府其他部门的数据。其中,大量数据属于
从未进行过共享的非同源数据,比如来源于中央部委的不同区域监管执法数据,以及来自
各省市的交通轨迹数据和公安卡口数据。出自不同的信息系统且没有进行过共享的数据,
一旦被组织在一起进行聚合与碰撞,很可能会产生新的价值。由于行政执法的区域性限
制,跨区域的异地监管执法难,不同区域监管执法的数据也缺少联通和碰撞的机会。案例
1 中,中央部委协调提供危化品运输车辆跨省的数据,破解了 B 市难以处理的大量外地车
信息。案例 2 的公共数据与互联网数据之间属于非同源数据,一个来自于政府,另一个来
自于公开的互联网数据。公共数据和互联网数据之间差异更大,并且鲜有碰撞的机会。公
共数据,尤其是执法监管的数据并不会向社会开放,而公开的互联网数据由于数量巨大也
需要经过一定的筛选才能具备链接条件。所以,案例 2 的数据碰撞更像是通过数字化手
段,模拟监管在互联网中搜索违法违规的信息。
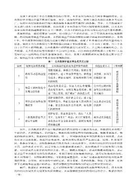
表 1 公共数据价值及其生成方式比较
案例 场景化的需求难题 公共数据价值转化为监管模型效能 价值生成方式 主导因素
管控危险品,降低公共风险;提高监管
跨省市动态轨迹监 的精确性,建立事前预警能力,降低监 多层级、多部门 需
求
1 牵
管 管成本;增强央地间、区域间和部门间 的数据汇聚 引
的协同性 下
提高化妆品质量,保证人民生命健康; 公开的互联网数 数
据
海量互联网数据中
2 提高监管效率,及时发现违规线索;探 据与公共数据的 碰
发现违法线索 撞
索 “线上发现,线下确证”的执法方式 交叉融合
保护弱势群体,维护社会公正;建立监
事后追讨向事前预 管预警能力,事前发现存在欠薪风险的 民生推动再造组 政
治
3
警转变 企业;建立新的组织工作流程,强化部 织流程 驱
门间的协同 动
下
防护疫情,保证食品安全,践行 “人民 生
态
工作流程信息节点 至上、生命至上”理念;从口岸到餐桌, 政治动员强化组 化
4 供
前后可追溯 强化食品安全全链条监管,做到发现疫 织流程 给
情准确追溯
另外,公共数据价值生成中数据释放价值的逻辑可以概括为两点,即数据的差异度产
生新价值,差异度越大,价值越大;数据的饱和度保障价值的稳定性,数据来源越多,数
据的饱和度越大,数据的稳定性越强。第一,非同源的数据本身就指来自不同系统,之前
没有共享过的数据。数据间存在差异,差异的程度依据其产生的行业、层级、性质而不
同。数据差异越大,说明数据彼此间联系和共享的机会更少,反映的是组织间的协作频率
不高、协作关系不牢固。而差异性大的数据碰撞并融合,比如跨越多个层级和部门的数
据,可以形成具有新价值的组织关系。第二,数据来源越多,形成的数据规模越大,表示
记录监管主客体行为的角度就越多,有利于描绘更加准确的信息,进行更加准确的分析。
来自不同部门、不同渠道的数据,可能有些是重叠的,比如产品违法违规的信息可能在市
场监管委、公安局、政务热线中同时记录。部分重复、重叠的数据,保障了信息在一定条
件下达到饱和甚至溢出的状态,使得预警模型在训练和实际运行过程中更加稳定。
最后,数据的汇聚和链接,让不同层级和部门的政府间形成数字契约关系,原本松散
的组织间协同关系变得更加巩固和稳定,从而保障模型的价值得以持续存在。数据价值所
9 0 · ·

